Z6×ðÁú¿­Ê±

X
ÈÏÕæÑ§Ï°¹á³¹Ï°½üƽ×ÜÊé¼Ç¿¼²ì°²»ÕÖ÷Òª½²»°¾«Éñ
°²»ÕÊ¡Z6×ðÁú¿­Ê±¼¯ÍÅ

ÖйúZ6×ðÁú¿­Ê±¼¯ÍÅ 20 Ç¿

°²»ÕÆóÒµ 100 Ç¿

Эͬ°ì¹«Õý̨ | ÄúÊǵǼµÄµÚ165658ÃûÍøÃñ

ÌìÌÃÕ¯¶È¼ÙɽׯÀÏÂ¥×°ÊÎË¢ÐÂÉè¼Æ¼Æ»®¼°Ñù°å¼ä¹¤³ÌÕбêͨ¸æ

Ðû²¼ÈÕÆÚ£º2021-04-06 ä¯ÀÀ´ÎÊý£º7487 Ðû²¼ÈË£ºÌìÌÃÕ¯Z6×ðÁú¿­Ê±Éú³¤¹«Ë¾

·ÖÏíµ½£º

Ò»¡¢ÕÐͶ±êÐëÖª

ÌìÌÃÕ¯Z6×ðÁú¿­Ê±Éú³¤ÓÐÏÞ¹«Ë¾Äâ¾ÍÌìÌÃÕ¯¶È¼ÙɽׯÀÏÂ¥×°ÊÎË¢ÐÂÉè¼Æ¼Æ»®¼°Ñù°å¼ä¹¤³Ì¾ÙÐÐÕб꣬£¬£¬ÎªÁËʹ±¾ÏîÄ¿Äܹ»¹«Õý¡¢¹«Õý¡¢¹ûÕæµÄ¾ÙÐÐÕÐͶ±ê£¬£¬£¬ÔñÓÅÑ¡ÔñͶ±êÈË£¬£¬£¬ÏÖ½«ÓйØÊÂÏîÏêϸÃ÷È·ÈçÏ£º

1¡¢ÏîÄ¿Ãû³Æ£ºÌìÌÃÕ¯¶È¼ÙɽׯÀÏÂ¥×°ÊÎË¢ÐÂÉè¼Æ¼Æ»®¼°Ñù°å¼ä¹¤³Ì

2¡¢ÏîÄ¿¸Å¿ö

ÌìÌÃÕ¯¶È¼Ùɽם׸ÂäÓÚ5A¼¶¾°Çø¡ª°²»ÕÊ¡ÌìÌÃÕ¯¾°ÎïÇøÄÚ£¬£¬£¬ÓÚ2004Äê4ÔÂ28ÈÕ½¨³É²¢Í¶ÈëÔËÓª£¬£¬£¬2007Äê11ÔÂÈÙâßËÄÐǼ¶Âùݳƺô£¬£¬£¬2012Äêµ×¾ÙÐÐÁË×°ÐÞºÍÉý¼¶Ë¢Ð£¬£¬£¬2015Äê7Ô¶þÆÚ¹ÛÆÙÂ¥ÏîĿӪҵ£¬£¬£¬ÊÇÒ»¸ö¼¯Z6×ðÁú¿­Ê±ÂÃÐС¢ÑøÉú²ÍÒû¡¢ÐÝÏÐÓéÀÖ¡¢¾Û»á½Ó´ýΪһÌåµÄËÄÐǼ¶Z6×ðÁú¿­Ê±¶È¼ÙÂùݡ£¡£ÏÖÄâ¶ÔÌìÌÃÕ¯¶È¼ÙɽׯÀÏÂ¥¿Í·¿¡¢°üÏáµÈ²¿·ÖÇøÓòÖØÐÂ×°ÊÎ×°ÐÞ£¬£¬£¬×°ÐÞˢкóÖª×ãËÄÐǼ¶Âùݱê×¼¡£¡£±¾´ÎÕÐ±ê¹æÄ££ºÕûÌ弯»®Éè¼Æ£¬£¬£¬Íê³ÉÒ»¼äÑù°å¼ä×°ÊÎˢС£¡£

3¡¢ÏîĿʵÑ鹿ģ£º

1£©¿Í·¿ÄÚ¿Õµ÷ÖØÐ²ɹº×°Ö㬣¬£¬ÒԾɻ»Ð£¬£¬£¬£¨µ¥¼ä¡¢Ì×¼ä×°Á¢Ê½¿Õµ÷£¬£¬£¬±ê¼ä×°¹Òʽ¿Õµ÷£©¡£¡£

2£©¿Í·¿ÄÚÔ­ÓеØÌº²ð³ý£¬£¬£¬¸ÄΪÆÌÉèSPC¡¢WPC»ò·ÂÄ¾ÎÆµØ×©¡£¡£

3£©¿Í·¿Ç½ÃæÎ¬ÐÞË¢°×¡£¡£

4£©Ô­ÓÐʵľ¼Ò¾ß±£´æ£¬£¬£¬ÆÆË𲿷ַ­Ð¡£¡£

5£©´²¡¢´²µæ¡¢É´´°»»Ð£¬£¬£¬´²¿í1.35Ã×£¨ÆäËû·¿¼äƾ֤¿Õ¼ä»®·ÖÉèÖÃ1.2Ãס¢1.35Ãס¢1.5Ã׵ȳߴ紲룩£¬£¬£¬´²ÏÂÉèÖõ¼¹ì»ò»¬ÂÖ£¬£¬£¬¿ÉÒÆ¶¯£¬£¬£¬´²Í·¼ÓµÆÖùÓÅ»¯£¨»òÆäËû¼Æ»®£©¡£¡£

6£©¿Í·¿ÄÚµçÔ´¿ª¹Ø¿ØÖÆÃæ°åÌæ»»£¬£¬£¬¼ÓÉè³äµç²å×ù£¨´øUSB½Ó¿Ú£©£¬£¬£¬ºÏÀí¾ÙÐнṹ¡£¡£

7£©ÎÀÉú¼ä²£Á§ÁÜÔ¡·¿²ð³ý£¬£¬£¬¶¥²¿¼¯³É¿Û°å»»Ð¡£¡£

8£©¿Í·¿½ø»§ÃÅÌæ»»£¬£¬£¬º¬ÃÅÅÆ¡¢ÃŽûÏµÍ³Ìæ»»£¬£¬£¬¹ÜµÀ¾®ÃÅÌæ»»£¨·À»ð²ÄÖÊ£©¡£¡£

9£©°üÏáµØ°åÌæ»»£¬£¬£¬½ÓÄÉ·ÂÄ¾ÎÆµØ×©£¬£¬£¬Ç½Ãæ½ÓÄɹèÔåÄàÅçÍ¿£¬£¬£¬±¾´ÎÖ»ÈÏÕæÉè¼Æ¼Æ»®¡£¡£

ÒâÏòµ¥Î»¿É×ÔÐÐ×éÖ¯¾ÙÐÐÏÖ³¡Ì¤¿±¡£¡£

4¡¢·¢°üµ¥Î»£º°²»ÕÊ¡ÌìÌÃÕ¯Z6×ðÁú¿­Ê±Éú³¤ÓÐÏÞ¹«Ë¾

5¡¢ÏîÄ¿½¨ÉèËùÔÚ£ºÌìÌÃÕ¯¾°ÎïÇøÄÚ

6¡¢ÏîÄ¿Éè¼ÆÒªÇó

£¨1£©ÒÔÉÏÄâʵÑéÏîÄ¿¾ùλÓÚ½ðÕ¯ÏØÌìÌÃÕ¯¾°ÎïÇøÄÚ£¬£¬£¬ÓÉͶ±êÈË×ÔÐÐ×éÖ¯ÏÖ³¡Ì¤¿±¡£¡£

£¨2£©ÖܱßÇéÐÎЭµ÷ÐèÇó˵Ã÷£ºÖª×ã¹ú¼Ò¡¢Ê¡¡¢Êм°ÆäËûµÄÏà¹ØÏÖÐл®¶¨¡£¡£

£¨3£©ÖÊÁÏÑ¡ÐÍÓëÐÂÊÖÒÕÖÊÁÏÓ¦Ó㺾ßÓÐͨÓÃÐÔ¡¢ÊÖÒÕÉÏÏȽø¡¢¿É¿¿¡¢ÊÊÓᢺÏÀí¡¢¾­¼ÃÉϺÏÀí¡£¡£

£¨4£©Éè¼Æ¼Æ»®°üÀ¨ÆðÔ´¼Æ»®Æ½ÃæÍ¼¡¢Ð§¹ûͼ¡¢Éè¼ÆÔ¤Ëã¡¢¹¤ÆÚÍýÏë¡¢Éè¼ÆÓöȱ¨¼ÛµÈÄÚÈÝ¡£¡£

7¡¢ÊÖÒÕÒªÇó

1£©±¾ÏîÄ¿ÆðÔ´¼Æ»®Éè¼ÆÐ§¹ûÐèµÖ´ï¹ú¼ÒÊ¡Êм°¹ú¼Ò×ÔÈ»±£»£»£»£»¤ÇøµÄÏà¹ØÏÖÐÐÒªÇ󡣡£

2£©ÆäËûЧ¹ûÎļþ¾ùÓ¦Öª×ãÏÖÐйú¼Ò¹æ·¶¡¢ÐÐÒµ±ê×¼¡¢µØ·½±ê×¼µÄÒªÇ󡣡£

3£©Í¶±êÈËΪ±¾ÏîÄ¿Å䱸µÄÉè¼ÆÐ¡×é³ÉÔ±±ØÐèרҵÅäÌ×£¬£¬£¬Öª×ã±¾ÏîÄ¿ÐèÇ󡣡£

4£©ÏîĿʵÑéʱ´ú£ºÉè¼Æµ¥Î»ÐëÆ¾Ö¤Ê©¹¤½ø¶È·Öרҵ½ø×¤Ê©¹¤ÏÖ³¡Ö¸µ¼Ê©¹¤¡£¡£

8¡¢Ð§ÀÍÖÜÆÚÆÚ£º30ÈÕÀúÌì

9¡¢×î¸ßÏÞ¼Û£º8ÔªÈËÃñ±Ò£¨ÆäÖÐÉæ¼°ÓöÈ3ÍòÔª£¬£¬£¬Ñù°å·¿×°ÊÎÓöÈ5ÍòÔª£©¡£¡£

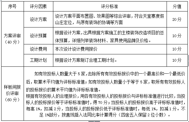
10¡¢ÆÀ±ê·½·¨£ºÌìÌÃÕ¯Z6×ðÁú¿­Ê±Éú³¤¹«Ë¾ÕбêÏòµ¼Ð¡×éͨ¹ý×ÛºÏÆÀÉó·½·¨ÔñÓÅÑ¡ÔñÖбêºòÑ¡ÈË¡£¡£Âú·Ö100·Ö£¬£¬£¬ÆäÖмƻ®Éè¼Æ²¿·Ö40·Ö£¬£¬£¬Ñù°å¼ä±¨¼Û60·Ö¡£¡£

Z6¡¤×ðÁú¿­Ê±¡¸ÖйúÇø¡¹¹Ù·½ÍøÕ¾


¶þ¡¢Í¶±êÈ˵Ä×ÊÖÊ¡¢×ʸñÒªÇó

1¡¢Í¶±êÆóÒµ×ÊÖÊ¡¢×ʸñÒªÇ󣺾߱¸¹¤³ÌÉè¼Æ×ۺϼ׼¶»ò¹¤³ÌÉè¼ÆÐÞ½¨×°ÊÎרҵÒÒ¼¶¼°ÒÔÉÏ×ÊÖÊ£»£»£»£»

2¡¢ÏîÄ¿ÈÏÕæÈË(Éè¼ÆÈÏÕæÈË)£º¾ß±¸Ò»¼¶×¢²áÐÞ½¨Ê¦£»£»£»£»¾ßÓÐÀàËÆÏîÄ¿ÂÄÀú£»£»£»£»

Èý¡¢ÆäËû

1¡¢¸¶¿î·½·¨£ºÌύЧ¹û£¨Ê©¹¤Í¼Éóͼ¼°¸ñ£©ºó¸¶ÖÁÌõÔ¼¼ÛµÄ50%£¬£¬£¬¹¤³ÌÑéÊÕ¼°¸ñºó¸¶45%£¬£¬£¬5%×÷ΪÖʱ£½ðÒ»Äêºó¸¶Ç壬£¬£¬µÚ¶þÅú²¦¿î±ØÐèÔÚµÚÒ»Åú²¦¿îÂúÁù¸öÔÂÒԺ󡣡£Í¶±êÈËÌá½»µÄͶ±êÎļþÖÐÈôÓйØÓÚ¸¶¿îÌõ¼þµÄ±íÊöÓëÕбêÎļþ»®¶¨²»·û£¬£¬£¬½«±»ÊÓΪʵÖÊÐÔ²»ÏìÓ¦£¬£¬£¬½«µ¼ÖÂͶ±êÎÞЧ¡£¡£

2¡¢Í¶±êÎļþÃûÌÃ×ÔÄ⣬£¬£¬Í¶±êÎļþÄÚÈÝÖ÷Òª°üÀ¨£ºÉè¼Æ¼Æ»®Æ½ÃæÍ¼¡¢Ð§¹ûͼ£¬£¬£¬Ñù°å¼äʵÑéʹÓÃÖÊÁÏµÄÆ·ÅÆ¡¢µ¥¼Û¡¢×ÜÌåÓöȵȡ£¡£ÆäËûδ¾¡ÊÂÒËÌõÔ¼ÖÐÔ¼¶¨¡£¡£

3¡¢Í¶±ê×èÖ¹ÈÕ¼°¿ª±êʱ¼ä2021Äê4ÔÂ14ÈÕÏÂÖç2µã¡£¡£Í¶±êÎļþËÍ´ïËùÔÚ¼°¿ª±êËùÔÚ£ºÌìÌÃÕ¯ÓοÍÖÐÐĶþÂ¥¾Û»áÊÒ¡£¡£

4¡¢ÁªÏµÈË£º»Æ×ñÓî  ÁªÏµµç»°£º18119796027



ÌìÌÃÕ¯Z6×ðÁú¿­Ê±Éú³¤¹«Ë¾

2021Äê4ÔÂ6ÈÕ



Íî¹«Íø°²±¸ 34010402702195ºÅ

¡¾ÍøÕ¾µØÍ¼¡¿¡¾sitemap¡¿